平衡式气体流量计在焦炉煤气计量系统中的应用
本文介绍了焦炉煤气流量计量技术现状,对气体流量技术进行了分析,针对存在问题提出了利用平衡式流量计进行解决的方案,提高检测精度,拓宽了选型范围。
1.引言
焦炉煤气是一种多种气体组成的混合气体,本身具有流速低、密度小的特点,煤气中还含有一定量的残余煤焦油、萘、粉尘、水等杂质,其中萘含量、焦油等含量较高。煤气长距离输送,煤气温度不断降低,气态萘即冷凝析出,由于生产等原因,长期以来无法定期对计量设备进行清洗、清理,焦炉煤气流量计量装置因焦油、萘和其它杂质粘附,通气孔变小,使流量测量装置测量精度得不到保证。公司一直以来沿用的传统的差压式流量计 ( 孔板流量计、均速管流量计) 因焦炉煤气自身特点所限,使用结果都不是很理想。近年来结合现场实际情况,我们在焦炉煤气管线上尝试使用了热式流量计、平衡式流量计等不同测量原理的流量计,拓展检测脏污介质的选型范围。
2.存在的问题与分析
2.1 环形孔板的径距取压问题
冬季气温低,焦炉煤气中的焦油、萘等脏污介质粘附在内部测流件上,使测流件和管壁的粗糙度增大,煤气介质的粘性阻力增大,环形孔板和楔形流量计径距取压方式,在动压能和静压能的转换过程中,产生了一个不可忽略不计的附加误差。在煤气测量
中设计量程差压常小于 1.6 kPa,而实际运行的差压仅在 0.4 ~ 1 kPa 之间,如此小的运行差压下再附加一个由于摩擦阻力和粘性阻力产生的差压,对流量的影响就显得非常大。通过对现场流量的数据统计和分析,产生的误差常高达 50%左右。
2.2 流量计管段下部脏污物质堆集影响
环型孔板管段下部物质堆集,造成流速分布不对称,产生流场异变,同时减少节流通道面积,使流出系数发生变化。通过对 DN = 1000 mm 管道,脏污物质堆集高度 h = 100 mm 情况进行分析计算,减小流通面积对 C 值的影响为 + 17%,而对于流速分布不对称的影响,只能定性的判断为流出系数增加,以上两种影响因素综合影响在 +20% 左右。如果堆积物更多,影响更大。
2.3 用量波动范围大影响
由于生产单位能源用户使用情况的多变及复杂
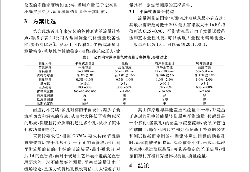
性,现场存在大管径小流量、低流速运行、量程比宽造成气体系统存在超量程、小流量无法准确计量情况,经常发生变化范围超出了正常测量界限,最大流量与最小流量之间差距较大,小流量时存在漏计,大流量时存在超量程部分流量未计量等现象。根据现场常年现场累计经验,均速管流量计,当差压大于25 Pa时的不确定度为 1%,低于25 Pa时将达到 5%以上; 孔板流量计,当用户量低于 30%大于 25%时,

