涡街流量计K系数测量结果的不确定度评定
一、概述
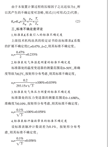
标准表法测量流量计依据JJG1029-2007《涡街流量计检定规程》,在检定过程中,将流量分别调到规程要求的流量值,运行至流体状态稳定。 计算机同步采集相应量值并进行数据处理, 直接输出被检流量计的平均仪表系数K和相对误差E及重复性Er。 本次试验是在温度为23℃、湿度为50%RH、大气压力为100.123kPa的环境下进行的。 气体流量标准装置主要由流量标准器、试验管路、流体发生源、计时器、控制设备及数据合成采集处理系统组成,型号为LJX-1Q;其流量测量范围为(1~7000)m3/h,测量口径为DN25~DN300mm;不确定度为0.50%,k=2,被测对象是DN100的涡街流量计,其测量范围是(100~1000)m3/h。
二、测量模型




