您好,欢迎访问上海升隆电子科技有限公司网站!
咨询热线:
021-39152202 51078419
Sitemap
加入收藏
官方1688商城
网站首页
/
关于我们
公司简介
企业文化
荣誉资质
资料下载
/
产品中心
PH/ORP计
电导/电阻率计
溶氧/浊度仪
离子/余氯仪
多参数测定仪
电磁隔膜计量泵
机械隔膜计量泵
液压/柱塞计量泵
电磁/V锥流量计
涡街/涡轮流量计
多孔平衡/热式流量计
超声波/金属转子流量计
加药装置
/
合作品牌
意大利赛高(SEKO)
美国任氏(JENCO)
台湾上泰(SUNTEX)
意大利匹磁(B&C)
上海升隆(SHENGLONG)
/
新闻中心
公司新闻
行业新闻
技术支持
/
客户案例
/
联系我们
新闻中心 /
NEWS
当前位置:
主页
>
新闻中心
>
行业新闻
公司新闻
行业新闻
技术支持
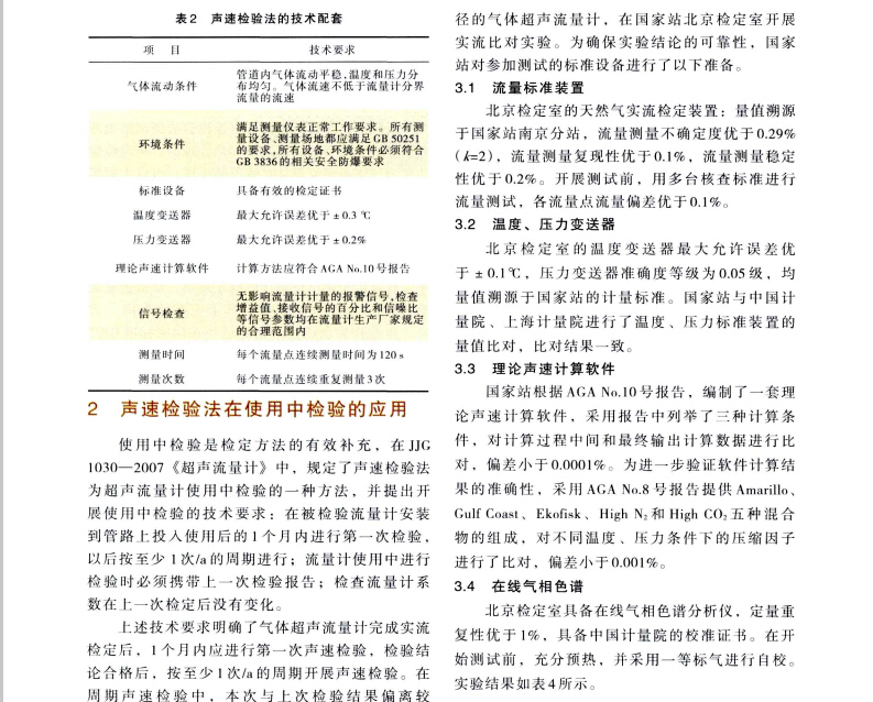
声速检验法在气体超声流量计使用中检验的探讨
时间:2017-04-05 14:50
来源:http://www.shslgs.com
点击数:
上一篇:
上一篇:
基于MicroBlazer的超声波流量计
下一篇:
用于灌溉机井用水计量的新型插入式流量计研究
:下一篇
相关新闻
影响科氏力流量计的因素分析及应用探索
卡罗拉轿车空气流量计故障的修复
超声流量计远程诊断在榆济管道中的实现
气体罗茨流量计计量准确性的影响原因分析
超声波流量计在工业生产中的安装维护及应用
气体流量计上涂覆纳米陶瓷复合涂层的方法及其装置