涡轮流量计输出信号的研究与应用
涡轮流量计是应用广泛的流量计量仪表。它的结构简单、灵敏度高、压力损失小。特别是其良好的重复性、稳定性倍受用户的青睐。但是长期以来,由于其非线性特性的存在,使其流量测量范围受到很大制约。通过对涡轮流量计输出脉冲信号特性的研究和分析,提出了一种扩大涡轮流量计量程范围的方法,这种方法简单易行、行之有效并可应用于其他脉冲频率输出的传感器中去。
1.涡轮流量传感器的工作原理
涡轮流量传感器结构如图 1 所示,属于速度式流量传感器。涡轮置于流体通道中,随着流体的流动产生旋转,设涡轮的转速为 n、流过涡轮的流体速度为 u,则 n 与 u 成正比; 流体通道的流通截面积 S 是已知的常数,所以,流过涡轮流量传感器的流体体积流量 Q 为:

流体速度 u 与流量 Q 之间也呈线性关系。所以,电脉冲信号频率 F 也就正比于流量 Q。在使用涡轮流量传感器时,只要测量出它的输出电脉冲信号频率F,就可以计算出相应的体积流量 Q。

虽然电脉冲信号频率 F 与体积流量 Q 是正比关系,但是其比值却不是常数。其原因是流体的摩擦阻力、粘滞阻力、磁电转换器的电磁阻力以及涡轮轴与轴承之间的机械摩擦阻力等都与流体的流动速
F M
度有关。可以用 K = Q = V 来表达各参数间的关系。
![]()
式中,M 是涡轮传感器输出的电脉冲数,V 是流过涡轮传感器的流体体积,即 K 为通过单位流体流量涡轮流量传感器发出的电脉冲频率或单位体积流体涡轮流量传感器发出的电脉冲数,K 称为涡轮流量
![]()
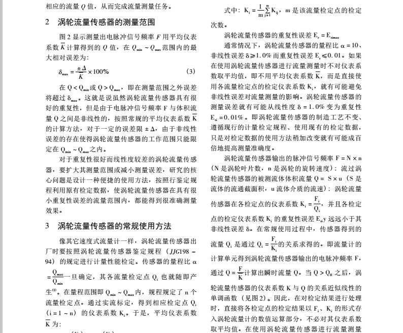
传感器的平均仪表系数。图 2 表示了 K 与 Q 之间的关系。以往常规使用方法是在涡轮流量传感器的测量范围 Qmin ~ Qmax 内,测得各流量检定点的仪表系
数 Ki ,并将各 Ki 取平均值得到 K,把 K 作为该传感器的平均仪表系数。进行流量测量时,测得涡轮流
![]()
量传感器发出的电脉冲频率 F,即可由 Q = FK 得到



