超声波流量计配有安装在现场管道外壁上的超声波传感器,是一种能将管道中流动的液体的体积流量转换成标准电流信号和累计脉冲信号的流量计。
1.概述
能源计量工作是企业加强能源管理、提高能源管理水平的重要基础。加强企业能源计量管理,建立和完善能源计量管理制度,对于减少能源消耗,保护环境,降低成本,增加效益具有十分重要意义。
2.工作原理
当超声波束在液体中传播时,液体的流动将使传播时间产生微小变化,其传播时间的变化正比于液体的流速,逆流方向的声波传输时间大于顺流方向的声波传播时间。其关系符合如下表达式:
V = ( MD / sin2α) × [ T / ( t1 × t2) ]
F = 900 × π × D2 × V
式中 α 为声束与液体流动方向的夹角
M 为声束在液体的直线传播次数
D 为管道直径 ( 单位: m)
T1 为声束在正方向上的传播时间
T2 为声束在逆方向上的传播时间
T = t1 - t2 传播时间差
V 为流速 ( 单位: m / s)
F 为瞬时流量 ( 单位: m3 / h)
3.安装必备条件
3. 1 选择测量点
为保证测量精度和稳定性,传感器的安装点应选择在流场分布均匀的直管段部分 ( 安装使用时管道中必须充满液体,且不能有气泡) 。安装距离前大于 10D 直管径、后大于 5D 直管径。
3. 2 安装时注意的问题
( 1) 参数
输入管道参数必须正确、与实际相符。
( 2) 信号质量
信号强度越大,信号质量 Q 值越高,其显示的流量值可信度越高。
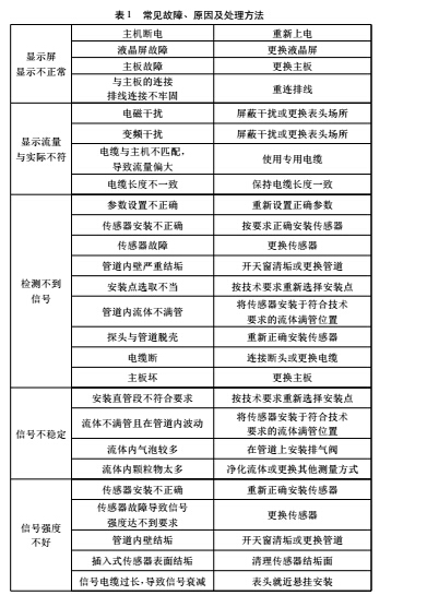
常见故障、原因及处理方法
USFM2100G 型超声波流量计常见故障详见表 1:

5 结论
目前,随着电子技术的迅速发展,超声波测流技术以其测量精度高、实时性好的特点越来越得到重视,它将成为流量计量中最为普遍采用的手段,只有更好的了解它,才能应用它,使它更好的服务生产和计量工作。为企业节能降耗发挥更大的作用。